• WAP手机版 RSS订阅 加入收藏  设为首页
软件动态

【要闻】特大喜讯!绿建斯维尔“建筑声环境SEDU2018”及“能耗计算BESI”两款软件通过住建部科技计划项目验收!

时间:2018/7/11 13:59:37   作者:本站编辑   来源:绿建斯维尔   阅读:5074   评论:0



   热烈祝贺绿建斯维尔建筑声环境设计软件”和“能耗计算软件”均通过了住房和城乡建设部建筑节能与科技司的验收!


1建筑声环境软件SEDU2018、能耗计算软件BESI住建部验收会议在京召开!

  2017年12月19日,受住房和城乡建设部建筑节能与科技司委托,住房和城乡建设部信息中心在北京市主持召开了由北京绿建软件有限公司承担的“绿建斯维尔建筑声环境软件”及“绿建斯维尔能耗计算软件项目验收会。

【要闻】特大喜讯!绿建斯维尔“建筑声环境SEDU2018”及“能耗计算BESI”两款软件通过住建部科技计划项目验收!


2验收专家通过软件验收颁发证书

   验收专家分别审阅了有关“绿建斯维尔建筑声环境软件”和“绿建斯维尔能耗计算软件”的验收资料,听取了项目组的汇报,观看了系统演示,经评议,专家委员会一致同意通过测评,颁发证书。

【要闻】特大喜讯!绿建斯维尔“建筑声环境SEDU2018”及“能耗计算BESI”两款软件通过住建部科技计划项目验收!

【要闻】特大喜讯!绿建斯维尔“建筑声环境SEDU2018”及“能耗计算BESI”两款软件通过住建部科技计划项目验收!


3验收委员会验收意见

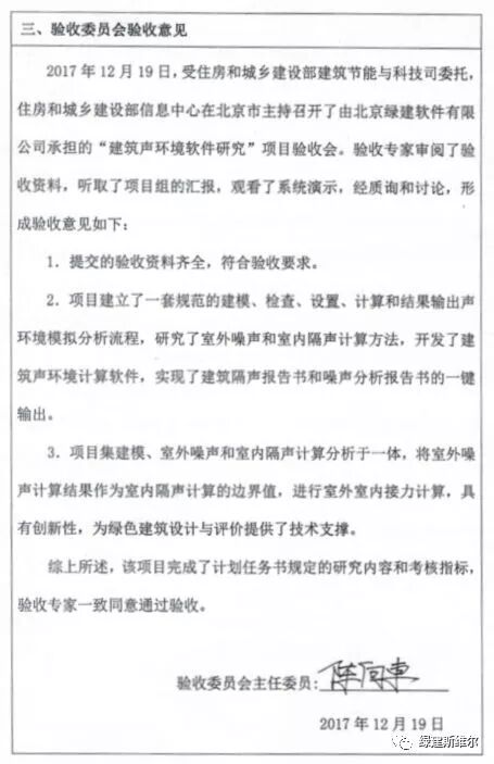
1.提交的验收资料齐全,符合验收要求。

2.项目建立了一套规范的建模、检查、设置、计算和结果输出声环境模拟分析流程,研究了室外噪声和室内隔声计算方法,开发了建筑声环境计算软件,实现了建筑隔声报告书和噪声分析报告书的一键输出

3.项目集建模、室外噪声和室内隔声计算分析于一体,将室外噪声计算结果作为室内隔声计算的边界值,进行室外室内接力计算,具有创新性,为绿色建筑设计与评价提供了技术支撑。

【要闻】特大喜讯!绿建斯维尔“建筑声环境SEDU2018”及“能耗计算BESI”两款软件通过住建部科技计划项目验收!

(绿建斯维尔建筑声环境软件验收意见)


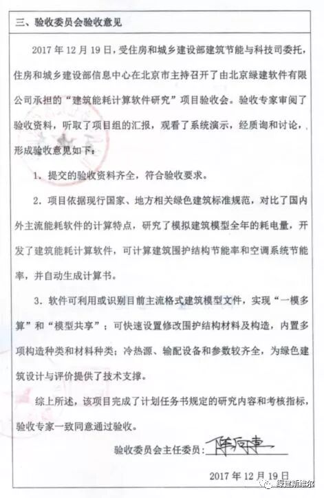
1.提交的验收资料齐全,符合验收要求。

2.项目依据现行国家、地方相关绿色建筑标准规范,对比了国内外主流能耗软件的计算特点,研究了模拟建筑模型全年的耗电量,开发了建筑能耗计算软件,可计算建筑围护结构节能率和空调系统节能率,并自动生成计算书

3.软件可利用或识别目前主流格式建筑模型文件,实现“一模多算”和“模型共享”;可快速设置修改围护结构材料及构造,内置多项构造种类和材料种类;冷热源、输配设备和参数较齐全,为绿色建筑设计与评价提供了技术支撑。

【要闻】特大喜讯!绿建斯维尔“建筑声环境SEDU2018”及“能耗计算BESI”两款软件通过住建部科技计划项目验收!

(绿建斯维尔能耗计算软件验收意见)

会议最终结果是我司两款软件均通过专家组验收,这对于绿建斯维尔来说是一种认可,更是一种辛劳耕耘后的收获。在未来,绿建斯维尔将继续保持认真的态度,创新的思维继续为绿色建筑行业奉献一份力量!

【要闻】特大喜讯!绿建斯维尔“建筑声环境SEDU2018”及“能耗计算BESI”两款软件通过住建部科技计划项目验收!


节能、暖通、采光、日照、通风等软件证书



标签:声环境 验收 2018 

地址:北京市海淀区大钟寺东路9号京仪B座113室 全国服务热线:400-0941-228

邮编:100098 电话:010-82102893 

户名:北京绿建软件股份有限公司 

开户行:中国建设银行北京中关村分行 账号:1100 1007 3000 5301 1871

Copyright © 2012~2020 北京绿建软件股份有限公司(Beijing Gbsware Co., Ltd.) 版权所有

京ICP备19052745号-1京公网安备 11010802030235号